B2C三大模式详解:传统企业需牢记4原则
随着国内电子商务的发展,越来越多的传统企业进入到B2C中来,这些新进入者有谁,进入后有何优势、劣势,未来又将如何发展,腾讯科技采访多位电子商务从业人员及分析师来探究这一现象,并推出系列文章“全民B2C”。
腾讯科技讯(雷建平)10月18日消息,随着沃尔玛等零售巨头纷纷进军中国网购市场,传统企业向B2C进军趋势越来越明显。腾讯科技注意到,今年以来已经有包括中国邮政、中国银联、银泰百货等传统企业推出自己的B2C网站,甚至连餐饮企业海底捞也通过网络卖起火锅。
那么,这些传统企业为何要进入B2C市场,他们进入这一市场又有何竞争优势、劣势,未来是否会在电子商务市场有一席之地呢?腾讯科技展开深入探究。
传统企业涉足B2C有三大模式

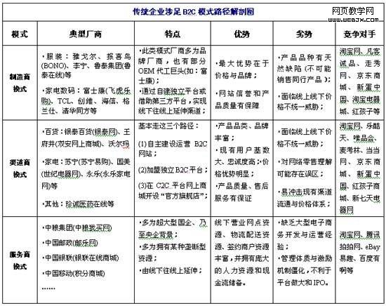
传统企业涉足B2C有三大模式(腾讯科技制图)
咨询机构麦肯锡报告指出:“中国网民约有三分之二网龄在3年或以下,而一半的网民网龄不到2年,按照以往经验,网民至少需要三年的网龄才会成为网上购物者。假设这种转型规律继续成立,数千万新的电子商务消费者可能将要出现。”
而根据艾瑞咨询最新发布的数据显示,2010年第三季度中国网络购物市场交易规模已达到1210亿元,同比增长76.9%,其中,淘宝、拍拍等C2C网站均在向B2C转型,未来中国B2C市场交易规模占整体网络购物市场的比重将进一步提升。
中国电子商务无疑已经呈现越来越大的商机,这也使得包括中国邮政、中国银联、银泰百货等传统企业推出了自己的B2C网站。那么这些网站如何进入B2C市场呢。
中国电子商务研究中心主任、研究员曹磊指出,传统企业进入B2C主要有3种模式:制造商模式、渠道商模式,服务商模式。其中,制造商模式大概分两类:服装类和家电数码类。服装类的包括雅戈尔、报喜鸟(BONO)、李宁等,家电数码类的包括富士康(飞虎乐购)、TCL、创维、海信、格兰仕。
制造商模式厂商多为品牌厂商,通过自建独立平台或借助第三方平台,实现线下往线上延伸渠道,其最大优势在于价格与品牌;网站信誉和产品质量有保障,不过,产品品种有天然缺陷(不可能销售同行产品),另外也面临线上线下价格不统一威胁。
渠道商模式大概分百货、家电几类。这一类主要走三个路径:自主建设运营B2C网站;加盟独立B2C平台;在C2C平台网上商城设“官方旗舰店”;不过,渠道商模式面临线上线下价格不统一威胁,容易冲击现有渠道流通与价格体系,此外,对网络零售理解可能也存在误区。
服务商模式则是以中国邮政、中国银联为代表的国家队模式,这一类多为超大型国企、乃至央企背景,拥有某种垄断型资源,由线下往线上延伸;其优点在于线下营业网点资源、物流配送资源、签约商户资源丰富,并拥有庞大的人力资源和现金流储备。
服务商模式不足在于缺乏大型电子商务开发与运营经验;此外,管理体质与激励机制僵化,不利于平台做大和IPO。
中国传统企业进军B2C曾颗粒无收

尽管目前传统企业转向电子商务已经成为热潮,不过失败的例子仍很多。京东商城总裁助理刘爽(微博)即表示,中国传统企业对B2C往往好高骛远不切实际,对五年内要发生的事估计的太乐观,诸如美苏之流比着放卫星,苏宁.COM去年喊话要两年后销售额达到50亿,国美.COM今年就呼应五年后销售额要到150亿。
刘爽认为,传统企业的B2C负担的包袱太重,重到根本无法发挥优势,重到内部的制约阻力远大于外部的竞争压力,不能有效结合电子速度和商务力量,不能协同发挥鼠标神经和水泥肌肉,是“一心旱地拔葱”。
在刘爽看来,传统企业进军B2C攘外必先安内,如果内部的强大线下势力实在无法协调。他指出,既然传统企业身体里的DNA已经无法改变,至少放下虽然统一却效率低下的臃肿包袱轻装上阵,独立才能自主,自成一格再来玩这场E时代的新游戏可以发挥出更好的水平。“既有不避之险,不如放手一搏,大舍大得,大赌大赢。”
刘爽以神州数码旗下的B2C享购网举例说,神州数码08年上线B2C享购网,使用甚至数码成熟的供应链,物流和IT支持,结果享购网发现神州数码作为国内第一大IT分销商,提供给享购网的价格完全没有优势,还不如外面的经销商,同时神州数码的物流是基于B2B的,不能满足B2C的需求并且成本远高于在外面的第三方物流公司,而且IT支持成本高效率低,质量差。
享购网最后在烧掉几千万后也停止运营,而前后还不到一年时间。刘爽称,像神州数码这样的例子数不胜数,原因都在于自己画地为牢,终困牢笼。
传统企业进入B2C需牢记4条原则

在刘爽看来,电子商务成功的四个条件是:势到;货好,钱多和人强。势到是指经历了最适合网上销售的图书音像,最标准化的3C商品后,中国网购已经逐渐进入收获季节,也代表着中国B2C即将进入成熟期。
货好则是适合在网上销售有竞争优势的商品,绝不是有什么卖什么,也不少没有好货去找货。钱够是指有足够支持业务长期发展的持续性投入,人强则是拥有B2C成功经验,能够将互联网轻模式和传统重力量结合起来的跨界人才团队。
刘爽指出,在线零售=好货+卖好+快送+送好,达到电子商务成功4个原则,也意味着传统企业离转型成功不远。当然,他也指出,传统企业需要注意几条原则,即传统企业进军B2C能否持续引入专业人才并给与信任支持;转型B2C过程中如何去平衡和分配内部资源,是否是下定决心并舍得投入,是否拥有足够好的业务基础和信息化基础。
此外,对B2C的期望是否合理,是口号还是决心,只是想做还是必须去做,是否能够承受转身的成本也是传统企业进军B2C需要思考的问题。